为进一步总结经验,提炼成果,发掘亮点,评选出一批具有模范性质的优秀社会实践团队。9月20日晚18:00,学院于博远楼411会议室进行了2023年暑假“三下乡”社会实践汇报评审会。公司党委副书记薛希洪 、学院团委副书记刘董 、辅导员程莫洋、韩笑老师、曹予馨老师、研究生会主席慕佳敏同学、学院员工团委副书记陈昊同学、员工会主席宋超林同学等担任评委。


会上,18个社会实践团队的汇报人依次在台上分享实践经历、展示实践成果,就实践内容、实践成果、宣传报道等方面进行了汇报,生动地体现了我司学子坚实扎根中国大地,走近农村、走近社会积极了解风土民情的热情。

各位评审嘉宾根据现场汇报材料,活动内容与总结,实践成果等细节进项评价每个团队的表现,为他们的辛勤付出给予赞扬和鼓励,充分肯定了各团队调研的意义、价值和成效,并有针对性得提出了改进建议。
最后,各评委老师一一进行分析点评。总的看来,各团队目标明确,设计合理,分工明确,取得了一定的成效。未来,期待更多的同学参与到“三下乡”社会实践活动中,进一步加强实践活动与所学专业的联系,不断提高项目的独特性、创新性,鼓足干劲,再接再厉,在实践中不断提升自我、完善自我。

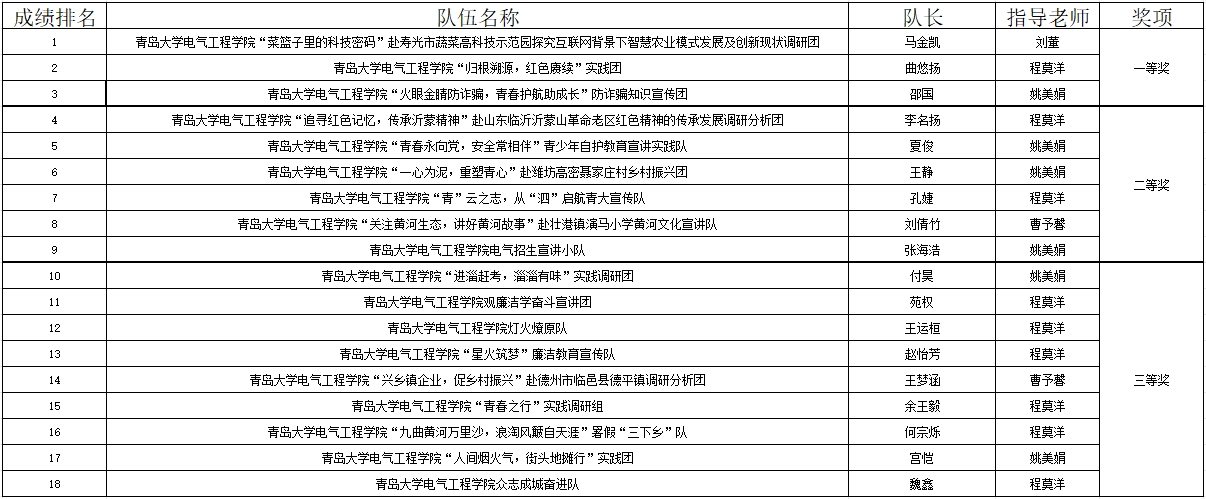
经评委们严格评审,现场打分,最终确定获奖团队名单如下。
